Calcul de marée
Le calcul de marée est la méthode utilisée en navigation maritime pour estimer la hauteur d'eau, dans un lieu et à un instant donnés, à partir des prédictions de marée effectuées par les services hydrographiques pour des points de références, et consignées dans des annuaires.
Les marées sont le résultat de l'attraction de la Lune et du Soleil sur les mers et océans, et du déplacement des masses d'eau qui en résulte. La périodicité des pleines et basses mers n'étant pas de 12 heures mais de 12 heures et 25 minutes (en moyenne) en France métropolitaine, il convient de prédire – grâce à la position des astres – les heures des marées en des lieux remarquables, les ports principaux, et de les consigner dans un annuaire. Le navigateur exploite ces données pour savoir s'il peut se rendre dans des eaux sans risque de s'échouer (calcul d'une profondeur à un endroit et un moment donnés) ou encore s'il peut passer sous un pont (calcul d'une hauteur libre sous un pont).
La prédiction des marées
La marée théorique peut être calculée longtemps à l'avance puisqu'elle dépend, en l'absence de vent et à pression atmosphérique constante, de caractéristiques constantes :
- les trajectoires et inclinaisons respectives de la Terre, de la Lune et du Soleil ;
- la topographie de la mer et des côtes.
Par des observations répétées, les services chargés de prédire les marées (en France, le SHOM), ont mis au point des modèles permettant de calculer les horaires et les hauteurs des marées futures. Ces modèles sont en constante évolution, et se sont affinés avec l'évolution des puissances de calcul, des recherches sur les équations à mettre en œuvre, et avec l'apparition de données d'altimétrie de la surface des océans très précises grâce aux satellites[1]. Depuis 1991, c'est la formule harmonique qui est utilisée par le SHOM pour calculer les heures et hauteurs dans les environs des ports principaux figurant dans l'Annuaire des marées. Auparavant, c'était la formule de Laplace qui était employée.
Formule harmonique :
avec :
- : niveau moyen
- : amplitudes des ondes élémentaires à Greenwich
- : pulsations des ondes élémentaires
- : valeurs des arguments astronomiques à
- : situations des ondes élémentaires à Greenwich
Le référentiel utilisé pour les hauteurs de marée
Les hauteurs de marée sont indiquées en France par rapport au zéro hydrographique qui est voisin du niveau le plus bas que peut atteindre théoriquement la mer, soit le niveau de la mer au moment de la basse mer d'une marée de coefficient 120 (coefficient de marée le plus élevé).
Les caractéristiques d'une marée
Une marée, en un lieu et à une date donnée, est définie par :
- son marnage, c'est-à-dire la différence de hauteur d'eau entre la pleine mer et la basse mer exprimée en mètres ;
- l'heure de la pleine mer (abrégée en PM) et celle de la basse mer (abrégée en BM).
Le coefficient de marée
En France, l'ampleur de la marée par rapport à sa valeur moyenne est indiquée par le coefficient de la marée, exprimé en centièmes, qui prend une valeur comprise entre 20 et 120. Ce coefficient correspond au rapport, à Brest, du marnage semi-diurne de la formule harmonique divisé par la valeur moyenne du marnage pour les marées de vive-eau d'équinoxe. Il est défini par le service hydrographique et océanographique de la Marine (SHOM)[2].
Il peut aussi être défini à partir de la hauteur d'eau de la pleine mer :
avec :
- : la hauteur d'eau de la pleine mer
- : la hauteur d'eau de la basse mer suivant la marée haute
- : valeur moyenne du marnage propre à la localité (à Brest, 6,10 m)
En France, les coefficients de marée sont calculés pour le port de Brest et considérés comme identiques sur les côtes atlantiques et de la Manche car l'onde de marée qui les atteint n'est que faiblement perturbée. Cela constitue néanmoins une approximation. L'unité de hauteur est la valeur moyenne de l'amplitude des plus grandes marées, c'est-à-dire les marées de vives-eaux équinoxiales. Elle vaut 6,10 m à Brest.
- Une marée de coefficient supérieur à 70 est qualifiée de marée de vives-eaux.
- Une marée de coefficient inférieur à 70 est qualifiée de marée de mortes-eaux.
- Une marée de coefficient 95 est une marée de vives-eaux moyennes.
- Une marée de coefficient 45 est une marée de mortes-eaux moyennes.
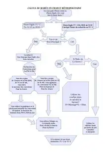
Méthodes de calcul de hauteur d'eau sur les côtes françaises
Toutes les méthodes présentées ci-dessous ne se valent pas. Elles sont sujettes à différentes approximations, comme précisé. Il convient donc de choisir la plus précise et d'appliquer un pied de pilote aux résultats obtenus. L'ouvrage de référence concernant la marée en France est l'annuaire des marées édité par le SHOM.
Avant de tenter tout calcul, il convient de savoir dans quel créneau horaire on se trouve. L'annuaire du SHOM a adopté une heure unique pendant toute l'année, UTC+1. C'est une source d'erreur surtout en période d'été où l'heure légale devient UTC+2.
Ensuite, vient le problème de la localité. Dans quel port vais-je arriver ? Est-ce un port principal ? Un port rattaché ? Une fois cet élément fixé, il convient de choisir la méthode de calcul la plus précise.

- Dans le cas d'un port principal, il convient d'utiliser les courbes types de chaque port (sauf Saint-malo / Le Havre), ces courbes types sont décalées de la sinusoïde et plus précises car adaptées spécialement pour chaque port principal. Le calcul de la hauteur d'eau sur une courbe type est très simple et se résout par l'obtention d'un facteur f de manière graphique. Le SHOM indique dans son ouvrage : « L'usage des courbes types est recommandé de préférence à la règle des douzièmes souvent enseignée dans les cours de navigation. »
- Dans le cas de ports secondaires, il convient d'utiliser la méthode harmonique (ou la méthode des douzièmes qui en est une approximation, ou encore la méthode du demi-cercle) ce bien entendu, après avoir corrigé les heures et les hauteurs du port principal (voir paragraphe les corrections).
Méthode par les courbes types
Quatre courbes sont fournies pour chaque port principal, ces courbes ne se complémentent pas exactement :
- Courbe des vives-eaux entourant la pleine mer ;
- Courbe des vives-eaux entourant la basse mer ;
- Courbe des mortes-eaux entourant la pleine mer ;
- Courbe des mortes-eaux entourant la basse mer.
La sélection est faite selon que :
- nous sommes en vives-eaux (cœfficient de marée > 70) ou en mortes-eaux (cœfficient de marée <70) ; nb: Les marnages de VE et de ME sont affichés au milieu de la courbe, il est possible de s'y référer plutôt qu'aux cœfficients.
- l'heure pour laquelle la hauteur d'eau est recherchée est plus proche de l'heure de la pleine mer ou plus proche de l'heure de la basse mer.
L'entrée dans les courbes fournit un facteur f qui est l'équivalent d'un pourcentage du marnage, il peut varier de 0 (basse mer) à 1 (pleine mer). Ce facteur multiplié par le marnage et le résultat obtenu doit être additionné à la hauteur de basse mer. On obtient alors la hauteur d'eau à l'heure recherchée.
On notera que la hauteur de pleine mer est toujours égale à la hauteur basse mer augmentée du marnage.
Exemple
- Nous sommes en vives-eaux : je sélectionne les courbes de vives-eaux (aussi appelées courbes VE) ;
- L'heure pour laquelle on souhaite calculer la hauteur d'eau est plus proche de l'heure de la pleine mer que de l'heure de la basse mer : je choisis la courbe VE entourant la pleine mer.
J'obtiens un facteur .
La hauteur d'eau recherchée est égale à H = ( * marnage) + hauteur basse mer
Si le cœfficient du jour est aux alentours de 70 (cœfficient charnière entre vives-eaux et mortes-eaux), il convient dans ce cas de calculer un facteur par la courbe des VE, puis un autre facteur par la courbe des ME, et enfin d'utiliser le facteur (moyenne de et de ) pour terminer le calcul.
Exemple numérique
- La hauteur basse mer est H = 1,8 m ;
- La hauteur pleine mer est H = 9,8 m ;
- Le marnage du jour est M = 8 m ;
- Le facteur trouvé est 0,67 en utilisant la courbe préconisée ;
- La hauteur recherchée sera H = (0,67 * 8) + 1,80 = 7,16 m.
Cette méthode de calcul est détaillée dans les annuaires des marées du SHOM.
Note : Les ports de Saint-Malo et du Havre possèdent des tables de hauteurs d'eau données heure par heure pour tous les jours de l'année. Les courbes types, moins précises dans ce cas, sont donc à proscrire. Le calcul des hauteurs d'eau dans ces ports se fait par interpolation linéaire des hauteurs d'eau entre deux heures rondes.
Méthode sinusoïdale
La méthode harmonique est utilisée pour les ports rattachés, car aucune courbe type n'est délivrée pour ces derniers. On assimile la variation de la hauteur d'eau dans le temps à une sinusoïde. La hauteur d'eau à une heure donnée ou, l'heure à laquelle la hauteur d'eau est atteinte, s'obtient par l'utilisation d'une des deux formules ci-dessous.
La première approximation effectuée pour modéliser l'onde de marée de façon simple est la considération de celle-ci comme étant sinusoïdale. Voici les formules de la méthode dite harmonique :
avec :
- : variation de hauteur par rapport au point de repère choisi
- : marnage de la marée concernée
- : temps écoulé depuis le point de repère choisi
- : durée de la marée
NB: l'arcsin est à exprimer en degrés.
Méthode des douzièmes

Cette méthode consiste en l'approximation d'un sinus par une fonction affine définie par morceaux, chaque intervalle valant une heure-marée. Celle-ci est définie comme étant le temps séparant les pleines et basses mers consécutives, divisé par 6. Cette méthode ne devrait pas être appliquée à un port principal, mais seulement à un port rattaché. Malgré son approximation elle reste enseignée dans différents cours, notamment lors de l'examen du permis hauturier.
Ainsi, la variation relative du niveau des eaux est approximativement de 1/12 du marnage durant la première heure-marée, 2/12 durant la seconde, puis 3/12, 3/12, 2/12, 1/12.
Exemple
Application sur un port rattaché dont les données corrigées sont les suivantes :
- Heure basse mer : 5 h 53
- Heure pleine mer : 11 h 16
soit une marée de 323 minutes ; l' heure-marée est de (323 / 6) = 54 minutes
- Hauteur d'eau à basse mer : 2,25 m
- Hauteur d'eau à pleine mer : 11,3 m
la différence (marnage) est de 9,05 m (= 11,3 − 2,25)
⇒ 1/12 de cette valeur = 75,42 cm
Ce qui donne le tableau suivant des hauteurs d'eau :
| Heure | Hauteur | Variation relative | soit une hauteur de (à ajouter à la hauteur d'eau BM) | État de la marée |
| 5 h 53 | 2,25 m | basse mer | ||
| 6 h 47 | 3,00 m | +1/12 | 1/12 du marnage | |
| 7 h 41 | 4,51 m | +2/12 | 3/12 = 1/4 du marnage | 1/4 de la marée |
| 8 h 35 | 6,78 m | +3/12 | 6/12 = 1/2 du marnage | mi-marée |
| 9 h 29 | 9,04 m | +3/12 | 9/12 = 3/4 du marnage | 3/4 de la marée |
| 10 h 23 | 10,55 m | +2/12 | 11/12 = marnage − 1/12 | |
| 11 h 16 | 11,30 m | +1/12 | 12/12 = marnage | pleine mer |
Méthode graphique du demi-cercle
Sur le même principe que la méthode des douzièmes qui est une approximation d'une courbe sinusoïdale, on peut graphiquement trouver une hauteur d'eau en fonction de l' heure-marée et vice-versa en dessinant un demi-cercle.
Soit un demi-cercle :
- le diamètre (la base) représente le marnage ;
- le demi-cercle correspond donc aux 6 heures-marée (montante ou descendante) ;
- chaque heure-marée est disposée tous les 30° sur le demi-cercle.

La projection d'un point t du demi-cercle sur le diamètre (le cosinus) correspond donc à la hauteur d'eau au moment t.
- 0° = basse mer
- 30° = une heure marée
- 60° = deux heures marée = 1/4 du marnage
- 90° = trois heures marée = 1/2 du marnage
- 120° = quatre heures marée = 3/4 du marnage
- 150° = cinq heures marée
- 180° = pleine mer
Les corrections
Lorsque l'on recherche les informations pour des ports rattachés, c'est-à-dire des ports pour lesquels une courbe type n'est pas fournie, il convient d'apporter aux données du port principal les corrections pour les heures et pour les hauteurs affichées dans l'annuaire des marées.
Le SHOM préconise une seule méthode. Il affiche pour chaque port principal une liste de ports rattachés.
Des horaires moyens correspondant aux vives-eaux et aux mortes-eaux sont affichés pour le port principal. L'exemple ci-dessous mentionne le port principal de Dieppe et les deux ports qui lui sont rattachés.

À la lecture des données du jour pour la pleine et la basse mer, on applique les règles suivantes séparément pour la pleine mer et la basse mer.
- Si l'horaire du jour est à moins de 2 heures (±) des heures de vives-eaux, on doit appliquer les corrections dans la colonne vives-eaux, que ce soit pour l'heure ou pour la hauteur.
- Si l'horaire du jour est à moins de 2 heures (±) des heures de mortes-eaux, on doit appliquer les corrections dans la colonne mortes-eaux que ce soit pour l'heure ou pour la hauteur.
- Si l'horaire du jour est à plus de 2 heures des heures de vives-eaux et des heures de mortes-eaux, on doit appliquer la moyenne des corrections VE/ME pour l'heure, puis effectuer une interpolation pour ce qui concerne la hauteur, ce, en fonction de la hauteur d'eau à la pleine mer ou à la basse mer.
Exemple calcul des données au Tréport si ce jour à Dieppe les données sont les suivantes :
| PM | BM |
|---|---|
| 16 h 00 | 22 h 18 |
| 8,00 m | 1,70 m |
Pleine mer 16 h 00, cet horaire est à plus de 2 heures des heures moyennes de pleine mer vives-eaux (12 h 40) ou mortes-eaux (18 h 20). La correction pour les heures de pleine mer sera la moyenne des corrections vives-eaux (+0 h 15 min) et mortes-eaux (+0 h 25 min) ce sera +0 h 20 min.
Pour la correction sur la hauteur d'eau il faut interpoler
Une hauteur d'eau de 9,3 m donne une correction de +1,15 m
Une hauteur d'eau de 7,4 m donne une correction de +0,70 m
Aujourd'hui la hauteur d'eau est de 8,00 m, ce qui donne comme correction +0,842 m (arrondi à +0,84).
Basse mer 22 h 18, cet horaire est à plus de 2 heures des heures moyennes de basse mer de vives-eaux (19 h 30) ou de mortes-eaux (0 h 50). La correction pour les heures sera la moyenne des corrections vives-eaux (+0 h 20 min) et mortes-eaux (+0 h 15 min) ce sera +0 h 17,5 min (arrondi à +0 h 18 min).
Pour la correction sur la hauteur, il faut interpoler.
Une hauteur d'eau de 2,5 m donne une correction de +0,50 m
Une hauteur d'eau de 0,8 m donne une correction de +0,20 m
Aujourd'hui la hauteur d'eau est de 1,70 m, ce qui donne comme correction +0,36 m.
Le tableau pour Le Tréport est le suivant :
| PM | BM |
|---|---|
| 16 h 20 | 22 h 36 |
| 8,84 m | 2,06 m |
Calcul de profondeur
La profondeur à un endroit donné à une heure donnée est la distance qui sépare le fond de la surface de l'eau. Pour calculer la profondeur (P), la démarche est donc la suivante :
- Relever la sonde (S) indiquée sur la carte. Cette sonde est la distance entre le zéro hydrographique et le fond, comptée positivement vers le bas et négativement vers le haut. Une sonde découvrante est symbolisée par une sonde soulignée. 33 signifie +3,30 m (le fond est à 3,30 au-dessous du zéro hydrographique) 33 signifie −3,30 m (le fond est à 3,30 au-dessus du zéro hydrographique) ;
- Calculer la hauteur d'eau pour ce port à l'heure souhaitée selon le calcul préconisé ;
- Modifier le résultat obtenu si la pression atmosphérique est sensiblement différente de la pression moyenne (1 013 hPa) ;
- Ajouter algébriquement la hauteur obtenue (H) à la sonde (S) lue sur la carte. P = H + S.
Incidence des conditions météorologiques
Certains phénomènes atmosphériques peuvent avoir une influence sur la hauteur d'eau, et en conséquence sur le calcul de la profondeur :
Les données générales sont valables pour une pression atmosphérique moyenne (1 013 hPa). Ces profondeurs d'eau sont plus élevées lorsque la pression atmosphérique est faible, et moins élevées en cas de hautes pressions. Ces différences dépendent de chaque lieu, et il n'existe pas de règle mathématique simple pour les déterminer. Selon le SHOM, elles doivent être corrigées de 10 cm pour 10 hPa de variation par rapport à la pression moyenne. Exemples :
- Lorsque la pression atmosphérique est basse, la hauteur atteinte par la marée est supérieure à celle prévue ; au contraire, lorsque la pression atmosphérique est élevée, elle est inférieure :
- |+0,40 mètre à 973 hectopascals (1013 − 973 = +40 hPa) ;
- |−0,20 mètre à 1033 hectopascals (1013 − 1033 = −20 hPa).
- Un vent très violent et constant soufflant du large conjugué à une basse pression peut entraîner localement une hausse supplémentaire du niveau de la mer pouvant aller jusqu'à 1 mètre. Inversement, un vent de terre abaisse le niveau.
Quelques exemples de marée en France
En France, le marnage est très faible en Méditerranée. Il est maximal dans la région de Saint-Malo / Granville et va décroissant en descendant le long de la côte atlantique. En voici quelques exemples :
Vives-eaux : coefficient 116 (116 est le plus gros coefficient de marée de l'année 2006)
- Port : Saint-Malo
- Pleine mer : 13,15 m
- Basse mer : 0,20 m
Mortes-eaux : coefficient 28 (28 est le plus petit coefficient de marée de l'année 2006)
- Port : Saint-Malo
- Pleine mer : 8,30 m
- Basse mer : 5,20 m
Notes et références
- Bernard Simon, La marée côtière, Institut océanographique, Fondation Albert Ier, 2007, sur le site du SHOM, p.23
- « Coefficient de marée », sur www.shom.fr (consulté le 21 mars 2015).
- Annuaire Marées 07 Fr T1
Voir aussi
Articles connexes
Liens externes
- « Prédictions de marée », calcul de la marée dans les principaux ports du monde et pour tous les ports, principaux et secondaires, de France métropolitaine, sur le site du Service hydrographique et océanographique de la Marine.
- Portail du monde maritime
- Portail de la voile