ARGUS
Probability density function

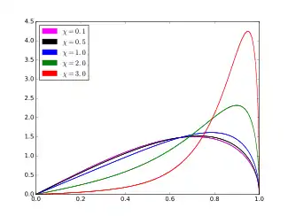
c = 1.
Cumulative distribution function

c = 1.
Parameters cut-off (real)
curvature (real)
Support
PDF see text
CDF see text
Mean

where I1 is the Modified Bessel function of the first kind of order 1, and is given in the text.
Mode
Variance

In physics, the ARGUS distribution, named after the particle physics experiment ARGUS,[1] is the probability distribution of the reconstructed invariant mass of a decayed particle candidate in continuum background.

Definition

The probability density function (pdf) of the ARGUS distribution is:

for . Here and are parameters of the distribution and

where and are the cumulative distribution and probability density functions of the standard normal distribution, respectively.

Cumulative distribution function

The cumulative distribution function (cdf) of the ARGUS distribution is

.

Parameter estimation

Parameter c is assumed to be known (the kinematic limit of the invariant mass distribution), whereas χ can be estimated from the sample X1, …, Xn using the maximum likelihood approach. The estimator is a function of sample second moment, and is given as a solution to the non-linear equation

.

The solution exists and is unique, provided that the right-hand side is greater than 0.4; the resulting estimator is consistent and asymptotically normal.

Generalized ARGUS distribution

Sometimes a more general form is used to describe a more peaking-like distribution:

where Γ(·) is the gamma function, and Γ(·,·) is the upper incomplete gamma function.

Here parameters c, χ, p represent the cutoff, curvature, and power respectively.

The mode is:

The mean is:

where M(·,·,·) is the Kummer's confluent hypergeometric function.[2]

The variance is:

p = 0.5 gives a regular ARGUS, listed above.

References

  1. Albrecht, H. (1990). "Search for hadronic b→u decays". Physics Letters B. 241 (2): 278–282. Bibcode:1990PhLB..241..278A. doi:10.1016/0370-2693(90)91293-K. (More formally by the ARGUS Collaboration, H. Albrecht et al.) In this paper, the function has been defined with parameter c representing the beam energy and parameter p set to 0.5. The normalization and the parameter χ have been obtained from data.
  2. Confluent hypergeometric function

Further reading

This article is issued from Wikipedia. The text is licensed under Creative Commons - Attribution - Sharealike. Additional terms may apply for the media files.