Population genetics research has been conducted on the ancestry of the modern Turkish people (not to be confused with Turkic peoples) in Turkey. Such studies are relevant for the demographic history of the population as well as health reasons, such as population specific diseases.[1] Some studies have sought to determine the relative contributions of the Turkic peoples of Central Asia, from where the Seljuk Turks began migrating to Anatolia after the Battle of Manzikert in 1071, which led to the establishment of the Anatolian Seljuk Sultanate in the late 11th century, and prior populations in the area who were culturally assimilated during the Seljuk and the Ottoman periods.

Turkish genomic variation, along with several other Western Asian populations, looks most similar to genomic variation of South European populations such as southern Italians.[2] Western Asian genomes, including Turkish ones, have been greatly influenced by early agricultural populations in the area; later population movements, such as those of Turkic speakers, also contributed.[2] However, the genetic variation of various populations in Central Asia "has been poorly characterized"; Western Asian populations may also be "closely related to populations in the east".[2]

Multiple studies have found similarities or common ancestry between Turkish people and present-day or historic populations in the Mediterranean, West Asia and the Caucasus.[3][4][5][6][7][8][9][10] Several studies have also found Central Asian contributions.[4][10][11][12][13][14]

Central Asian geneflow

Several studies have investigated to what extent a gene flow from Central Asia to Anatolia contributed to the gene pool of the Turkish people and the role of the 11th-century settlement by Oghuz Turks. Central Asia is home to numerous populations that "demonstrate an array of mixed anthropological features of East Eurasians (EEA) and West Eurasians (WEA)"; two studies showed Uyghurs have 40-53% ancestry classified as East Asian, with the rest being classified as European;[15] another study put the European-related ancestry at 36%.[16] A 2018 autosomal single-nucleotide polymorphism study suggested that Eurasian Steppe slowly transitioned from Indo European and Iranian-speaking groups with largely western Eurasian ancestry to increasing East Asian ancestry with Turkic and Mongolic groups in the past 4000 years, including extensive Turkic migrations out of Mongolia and slow assimilation of local populations.[17]

Two earlier (2000 and 2002) studies suggested that, although the Turks' settlement of Anatolia was of cultural importance, including the introduction of the Turkish language and Islam, the genetic contribution from Central Asia may have been slight.[5][18] A 2020 global study looking at whole-genome sequences showed that Turks have relatively lower within-population shared identical-by-descent genomic fragments compared to the rest of the world, suggesting mixture of remote populations.[19]

A 2003 study found that some Xiongnu remains from Mongolia had paternal and maternal genetic lineages that have also been found in people from modern-day Turkey.[20][21] Most (89%) of the Xiongnu sequences in this study belonged to Asian maternal haplogroups,[22] however other studies have shown a significantly higher frequency of West Eurasian maternal and paternal haplogroups in Xiongnu samples, indicating a diverse population. Contact between West and East Eurasian populations pre-dates the Xiongnu period.[23]

A study published in 2003 looked at Human leukocyte antigen genes to investigate the affinity of certain Mongolian tribes with Germans and Anatolian Turks. It was found that Germans and Anatolian Turks were equally distant to the Mongolian populations. No close relationship was found between Anatolian Turks and Mongolians despite the close relationship of their languages and shared historical neighborhood.[24]

A study of 75 individuals from various parts of Turkey concluded that the "genetic structure of the mitochondrial DNAs in the Turkish population bears some similarities to Turkic Central Asian populations".[25]

A 2001 study comparing the populations of Mediterranean Europe and Turkic-speaking peoples of Central Asia estimated the Central Asian genetic contribution to current Anatolian Y-chromosome loci (one binary and six short tandem repeat) and mitochondrial DNA gene pool to be roughly 30%.[13] A 2004 high-resolution SNP analysis of Y-chromosomal DNA in samples collected from blood banks, sperm banks, and university students in eight regions of Turkey found evidence for a weak but detectable signal (<9%) of recent paternal gene flow from Central Asia.[4] A 2006 study concluded that the true Central Asian contributions to Anatolia was 13% for males and 22% for females (with wide ranges of confidence intervals), and the language replacement in Turkey and might not have been in accordance with the elite dominance model.[11] It was later observed that the male contribution from Central Asia to the Turkish population with reference to the Balkans was 13%. For all non-Turkic speaking populations, the Central Asian contribution was higher than in Turkey.[12] According to the study, "the contributions ranging between 13%–58% must be considered with a caution because they harbor uncertainties about the state of pre-nomadic invasion and further local movements."[12]

In a 2015 study, Turkish samples were in the West Eurasian clade which consisted of "all of mainland Europe, Sardinia, Sicily, Cyprus, western Russia, the Caucasus, Turkey, and Iran, and some individuals from Tajikistan and Turkmenistan." In this study, ancestry from East Asia was also visible in Turkish samples, with events after 1000 CE generally involving Asian sources being important when it comes to the ancestry of Turkey and its region.[26]

As of 2017, Central Asian genetic variation has been poorly studied, with little or no whole genome sequencing data for countries such as Turkmenistan and Afghanistan.[2] Therefore, future comprehensive genome-wide studies are needed. Turkish people, and other Western Asian populations, may also be closely related to Central Asian populations such as those near Western Asia.[2]

The to date largest genetic study on the Turkish population in 2021 estimates the total Central Asian geneflow to around 10%. The Central Asian paternal and maternal haplogroup contributions were estimated to 8-15% and 8% respectively.[27]

Haplogroup distributions

Y chromosome haplogroup distribution of Turkish people[4]

A 2021 study which looked at whole genomes and whole-exomes of 3,362 Turkish people found that the most common Y chromosome haplogroups were J2a, R1b, and R1a (18.4%, 14.9%, and 12.1% respectively). Haplogroups C-M130 and O3 ranged from 8.5% to 15.6%. Most common mtDNA haplogroups were H, U, and T (27.55%, 19.53%, and 10.99% respectively).[28]

An earlier 2004 study of 523 people found many Y-DNA haplogroups in Turkey.[4] Most haplogroups in Turkey are shared with its West Asian and Caucasian neighbors. The most common haplogroup in Turkey is J2 (24%), which is widespread among Mediterranean, Caucasian, and West Asian populations. Haplogroups that are common in Europe (R1b and I; 20%), South Asia (L, R2, H; 5.7%), and Africa (A, E3*, E3a; 1%) are also present. By contrast, Central Asian haplogroups (C, Q, and O) are rarer. However, the figure may rise to 36% if K, R1a, R1b, and L—which infrequently occur in Central Asia but are notable in many other Western Turkic groups—are included. J2 is also frequently found in Central Asia, a notably high frequency (30.4%) being observed among Uzbeks.[29]

The main percentages of Y chromosome haplogroups identified in the 2004 study were as follows:[4]

  • J2: 24%. J2 (M172) may reflect the spread of Anatolian farmers.[30] J2-M172 is "mainly confined to the Mediterranean coastal areas, southeastern Europe and Anatolia", as well as West Asia and Central Asia.[31]
  • R1b: 15.9%. R1b is found in Europe, West Asia, Central Asia, Southern Asia, some parts of the Sahel region of Africa.[32]
  • G: 10.9%. Haplogroup G has also been associated with the spread of agriculture (together with J2 clades) and is "largely restricted to populations of the Caucasus and the Near/Middle East and southern Europe."[33] The G2a subclade in particular is associated with the Early European Farmers, who in turn descend from the Anatolian farmers.[16][17]
  • E3b-M35: 10.7% (E3b1-M78 and E3b3-M123 accounting for all E representatives in the sample, besides a single E3b2-M81 chromosome). E-M78 is common along a line from the Horn of Africa via Egypt to the Balkans.[34] Haplogroup E-M123 is found in both Africa and Eurasia.
  • J1: 9%
  • R1a: 6.9%
  • I: 5.3%
  • K: 4.5%
  • L: 4.2%
  • N: 3.8%
  • T: 2.5%
  • Q: 1.9%
  • C: 1.3%
  • R2: 0.96%

Other markers that occurred in less than 1% are H, A, E3a, O, and R1*.

Y-DNA comparison of Turkish and Greek-speaking populations of Cyprus, Anatolia, Thrace, the Aegean, and peninsular Greece (Citation: Heraclides et al. 2017 Y-chromosomal analysis of Greek Cypriots reveals a primarily common pre-Ottoman paternal ancestry with Turkish Cypriots. PLoS ONE 12(6): e0179474. doi:10.1371/journal.pone.0179474

A 2011 study[35] took into account oral histories and historical records. The researchers went to four settlements in Central Anatolia and chose a random selection of subjects from among university students.

In an Afshar village near Ankara where, according to oral tradition, the ancestors of the inhabitants came from Central Asia, the researchers found that 57% of the villagers had haplogroup L, 13% had haplogroup Q and 3% had haplogroup N. The high rate of haplogroup L observed in this study, which is most common in South Asia, was difficult for researchers to explain and could not be traced back to any specific geographic location, and authors said it would be difficult to associate this haplogroup with the Turkic migrations, given the paucity of evidence.[36] Furthermore, 10% of the Afshars had haplogroups E3a and E3b, while only 13% had haplogroup J2a, the most common in Turkey.

By contrast, the inhabitants of a traditional Turkish village that had little migration had about 25% haplogroup N and 25% J2a, with 3% G and close to 30% R1 variants (mostly R1b).

Whole genome sequencing

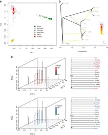
Whole genome sequencing of Turkish individuals.[1] (b) shows a tree analysis. Turkey, TUR; Tuscans, TSI; Iberian, IBS; British, GBR; Finnish, FIN; European-American, CEU; Northern Han Chinese, CHB; Japanese, JPT; Southern Han Chinese, CHS; Yoruba, YRI; Luhya, LWK. Weight of the migration event predicted to originate from the East Asian branch into Turkey is 0.217; from the ancestral Eurasian branch into the Turkey-Tuscan branch, 0.048; from the African branch into Iberia, 0.026, from the Japanese branch into Finland, 0.079.

A whole-genome sequencing study of Turkish genetics, conducted on 16 individuals, concluded that the Turkish population forms a cluster with Southern European and Mediterranean populations and that the predicted contribution from ancestral East Asian populations is 21.7% (presumably reflecting a Central Asian origin).[1] However, that does not provide a direct estimate of a migration rate, because of factors such as the unknown original contributing populations.[1] Given Europeans and Native Americans may share Ancient North Eurasian ancestry, "significant Ancient North Eurasian ancestry might also be found in Turkish genetic profiles; this requires further study".[1]

Another study in 2021, which looked at whole-genomes and whole-exomes of 3,362 unrelated Turkish samples, resulted in establishing the first Turkish variome and found "extensive admixture between Balkan, Caucasus, Middle Eastern, and European populations" in line with history of Turkey.[28] Moreover, significant number of rare genome and exome variants were unique to modern-day Turkish population.[28] Neighbouring populations in East and West, and Tuscan people in Italy were closest to Turkish population in terms of genetic similarity.[28] Central Asian contribution to maternal, paternal, and autosomal genes were detected, consistent with the historical migration and expansion of Oghuz Turks from Central Asia. The total Central Asian autosomal DNA geneflow is estimated to around 10%. Central Asian paternal contributions make up between 8-15%, while maternal contributions make up around 8%.[28] The authors speculated that the genetic similarity of the modern-day Turkish population with modern-day European populations might be due to spread of neolithic Anatolian farmers into Europe, which impacted the genetic makeup of modern-day European populations.[28] Moreover, the study found no clear genetic separation between different regions of Turkey, leading authors to suggest that recent migration events within Turkey resulted in genetic homogenization.[28]

Other studies

A 2001 study that looked at HLA alleles suggested that "Turks, Kurds, Armenians, Iranians, Jews, Lebanese and other (Eastern and Western) Mediterranean groups seem to share a common ancestry" and that historical populations such as Anatolian Hittite and Hurrian groups (older than 2000 B.C.) "may have given rise to present‐day Kurdish, Armenian and Turkish populations."[3] A 2004 study that looked at 11 human‐specific Alu insertion polymorphisms among Aromanians, Macedonians, Albanians, Romanians, Greeks, and Turks, suggested a common ancestry for these populations.[37]

A 2011 study ruled out long-term and continuing genetic contacts between Anatolia and Siberia and confirmed the presence of significant mitochondrial DNA and Y-chromosome divergence between these regions, with minimal admixture. The research also confirmed the lack of mass migration and suggested that it was irregular punctuated migration events that engendered large-scale shifts in language and culture among Anatolia's diverse autochthonous inhabitants.[7]

Estimated cluster membership bar plot for populations in West Asia, Europe, Africa, South Central Asia, Central Asia, and Siberia. The populations with the largest orange bars, including Turkish people, are located primarily in Southern and Mediterranean Europe, and the northern part of Southwest Asia.[8]

A study in 2015, however, wrote, "Previous genetic studies have generally used Turks as representatives of ancient Anatolians. Our results show that Turks are genetically shifted towards Central Asians, a pattern consistent with a history of mixture with populations from this region." The authors found "7.9% (±0.4) East Asian ancestry in Turks from admixture occurring 800 (±170) years ago."[14]

According to a 2012 study of ethnic Turks, "Turkish population has a close genetic similarity to Middle Eastern and European populations and some degree of similarity to South Asian and Central Asian populations."[38] The analysis modeled each person's DNA as having originated from K ancestral populations and varied the parameter K from 2 to 7. At K = 3, comparing to individuals from the Middle East (Druze and Palestinian), Europe (French, Italian, Tuscan and Sardinian) and Central Asia (Uygur, Hazara and Kyrgyz), clustering results indicated that the contributions were 45%, 40% and 15% for the Middle Eastern, European and Central Asian populations, respectively. At K = 4, results for paternal ancestry were 38% European, 35% Middle Eastern, 18% South Asian, and 9% Central Asian. At K = 7, results of paternal ancestry were 77% European, 12% South Asian, 4% Middle Eastern, and 6% Central Asian. However, results may reflect either previous population movements (such as migration and admixture) or genetic drift.[38] The Turkish samples were closest to the Adygei population (Circassians) from the Caucasus; other sampled groups included European (French, Italian), Middle Eastern (Druze, Palestinian), and Central (Kyrgyz, Hazara, Uygur), South Asian (Indian), and East Asian (Mongolian, Han) populations.[38]

Population relationships based on fixation index distance estimates. Turks are closest to OCA (Caucasus) and OME (Iranian and Syrian) groups, compared to other groups or populations such as East-Central European populations (OEC), European (EUR, including Northern and Eastern European), Sardinian, Roma, and Turkmen.[9]

A study involving mitochondrial analysis of a Byzantine-era population, whose samples were gathered from excavations in the archaeological site of Sagalassos, found that these samples were closest to modern samples from "Turkey, Crimea, Iran and Italy (Campania and Puglia), Cyprus and the Balkans (Bulgaria, Croatia, and Greece)."[39] Modern-day samples from the nearby town of Ağlasun showed that lineages of East Eurasian descent assigned to macro-haplogroup M were found in the modern samples from Ağlasun. This haplogroup was significantly more frequent in Ağlasun (15%) than in Byzantine Sagalassos, but the study found "no genetic discontinuity across two millennia in the region."[40]

A 2019 study found that Turkish people cluster with Southern and Mediterranean Europe populations along with groups in the northern part of Southwest Asia (such as the populations from Caucasus, Northern Iraq, and Iranians).[8] Another 2019 study found that Turkish people have the lowest fixation index distances with Caucasus population group and Iranian-Syrian group, as compared to East-Central European, European (including Northern and Eastern European), Sardinian, Roma, and Turkmen groups or populations. The Caucasus group in the study included samples from Abkhazians, Adygey, Armenians, Balkars, Chechens, Georgians, Kumyks, Kurds, Lezgins, Nogays, and North Ossetians.[9] A 2022 study, which looked at modern-day populations and more than 700 ancient genomes from Southern Europe and West Asia covering a period of 11,000 years, found that Turkish people carry the genetic legacy of “both ancient people who lived in Anatolia for thousands of years covered by our study and people coming from Central Asia bearing Turkic languages” and that “The genetic contribution of Central Asian Turkic speakers to present-day people can be provisionally estimated by comparison of Central Asian ancestry in present-day Turkish people (~9%) and sampled ancient Central Asians (range of ~41-100%) to be between 9/100 and 9/41 or ~9-22%”.[10]

See also

References and notes

  1. 1 2 3 4 5 Alkan C, Kavak P, Somel M, Gokcumen O, Ugurlu S, Saygi C, et al. (November 2014). "Whole genome sequencing of Turkish genomes reveals functional private alleles and impact of genetic interactions with Europe, Asia and Africa". BMC Genomics. 15 (1): 963. doi:10.1186/1471-2164-15-963. PMC 4236450. PMID 25376095.
  2. 1 2 3 4 5 Taskent RO, Gokcumen O (April 2017). "The Multiple Histories of Western Asia: Perspectives from Ancient and Modern Genomes". Human Biology. 89 (2): 107–117. doi:10.13110/humanbiology.89.2.01. PMID 29299965. S2CID 6871226.
  3. 1 2 Arnaiz-Villena A, Karin M, Bendikuze N, Gomez-Casado E, Moscoso J, Silvera C, et al. (April 2001). "HLA alleles and haplotypes in the Turkish population: relatedness to Kurds, Armenians and other Mediterraneans". Tissue Antigens. 57 (4): 308–17. doi:10.1034/j.1399-0039.2001.057004308.x. PMID 11380939.
  4. 1 2 3 4 5 6 Cinnioğlu C, King R, Kivisild T, Kalfoğlu E, Atasoy S, Cavalleri GL, et al. (January 2004). "Excavating Y-chromosome haplotype strata in Anatolia". Human Genetics. 114 (2): 127–48. doi:10.1007/s00439-003-1031-4. PMID 14586639. S2CID 10763736.
  5. 1 2 Rosser ZH, Zerjal T, Hurles ME, Adojaan M, Alavantic D, Amorim A, et al. (December 2000). "Y-chromosomal diversity in Europe is clinal and influenced primarily by geography, rather than by language". American Journal of Human Genetics. 67 (6): 1526–43. doi:10.1086/316890. PMC 1287948. PMID 11078479.
  6. Wells RS, Yuldasheva N, Ruzibakiev R, Underhill PA, Evseeva I, Blue-Smith J, et al. (August 2001). "The Eurasian heartland: a continental perspective on Y-chromosome diversity". Proceedings of the National Academy of Sciences of the United States of America. 98 (18): 10244–9. Bibcode:2001PNAS...9810244W. doi:10.1073/pnas.171305098. JSTOR 3056514. PMC 56946. PMID 11526236.
  7. 1 2 Schurr TG, Yardumian A (2011). "Who Are the Anatolian Turks?". Anthropology & Archeology of Eurasia. 50 (1): 6–42. doi:10.2753/AAE1061-1959500101. S2CID 142580885.
  8. 1 2 3 Pakstis AJ, Gurkan C, Dogan M, Balkaya HE, Dogan S, Neophytou PI, et al. (December 2019). "Genetic relationships of European, Mediterranean, and SW Asian populations using a panel of 55 AISNPs". European Journal of Human Genetics. 27 (12): 1885–1893. doi:10.1038/s41431-019-0466-6. PMC 6871633. PMID 31285530.
  9. 1 2 3 Bánfai Z, Melegh BI, Sümegi K, Hadzsiev K, Miseta A, Kásler M, Melegh B (2019). "Revealing the Genetic Impact of the Ottoman Occupation on Ethnic Groups of East-Central Europe and on the Roma Population of the Area". Frontiers in Genetics. 10: 558. doi:10.3389/fgene.2019.00558. PMC 6585392. PMID 31263480.
  10. 1 2 3 Lazaridis I, Alpaslan-Roodenberg S, Acar A, Açıkkol A, Agelarakis A, Aghikyan L; et al. (2022). "A genetic probe into the ancient and medieval history of Southern Europe and West Asia". Science. 377 (6609): 940–951. Bibcode:2022Sci...377..940L. doi:10.1126/science.abq0755. PMC 10019558. PMID 36007020.{{cite journal}}: CS1 maint: multiple names: authors list (link)
  11. 1 2 Berkman C (September 2006). Comparative Analyses for the Central Asian Contribution to Anatolian Gene Pool with Reference to Balkans (PDF) (PhD Thesis). Middle East Technical University. p. v.
  12. 1 2 3 Berkman CC, Togan İ (2009). "The Asian contribution to the Turkish population with respect to the Balkans: Y-chromosome perspective". Discrete Applied Mathematics. 157 (10): 2341–8. doi:10.1016/j.dam.2008.06.037.
  13. 1 2 Di Benedetto G, Ergüven A, Stenico M, Castrì L, Bertorelle G, Togan I, Barbujani G (June 2001). "DNA diversity and population admixture in Anatolia". American Journal of Physical Anthropology. 115 (2): 144–56. CiteSeerX 10.1.1.515.6508. doi:10.1002/ajpa.1064. PMID 11385601.
  14. 1 2 Haber M, Mezzavilla M, Xue Y, Comas D, Gasparini P, Zalloua P, Tyler-Smith C (June 2016). "Genetic evidence for an origin of the Armenians from Bronze Age mixing of multiple populations". European Journal of Human Genetics. 24 (6): 931–6. bioRxiv 10.1101/015396. doi:10.1038/ejhg.2015.206. PMC 4820045. PMID 26486470. S2CID 196677148.
  15. Xu S (2012). "Human population admixture in Asia". Genomics Inform. 10 (3): 133–44. doi:10.5808/GI.2012.10.3.133. PMC 3492649. PMID 23166524.
  16. 1 2 He, Guanglin; Wang, Zheng; Wang, Mengge; Luo, Tao; Liu, Jing; Zhou, You; Gao, Bo; Hou, Yiping (November 2018). "Forensic ancestry analysis in two Chinese minority populations using massively parallel sequencing of 165 ancestry-informative SNPs". Electrophoresis. 39 (21): 2732–2742. doi:10.1002/elps.201800019. ISSN 1522-2683. PMID 29869338. S2CID 46935911.
  17. 1 2 Damgaard, Peter de Barros; Marchi, Nina; Rasmussen, Simon; Peyrot, Michaël; Renaud, Gabriel; Korneliussen, Thorfinn; Moreno-Mayar, J. Víctor; Pedersen, Mikkel Winther; Goldberg, Amy; Usmanova, Emma; Baimukhanov, Nurbol; Loman, Valeriy; Hedeager, Lotte; Pedersen, Anders Gorm; Nielsen, Kasper (May 2018). "137 ancient human genomes from across the Eurasian steppes". Nature. 557 (7705): 369–374. Bibcode:2018Natur.557..369D. doi:10.1038/s41586-018-0094-2. hdl:1887/3202709. ISSN 1476-4687. PMID 29743675. S2CID 13670282. The steppe was likely largely Iranian-speaking in the 2nd and 1st millennia BCE. This is supported by the split of the Indo-Iranian linguistic branch into Iranian and Indian32, the distribution of the Iranian languages, and the preservation of Old Iranian loanwords in Tocharian33. The wide distribution of the Turkic languages from Northwest China, Mongolia and Siberia in the east to Turkey, Bulgaria, Romania and Lithuania in the west implies large-scale migrations out of the homeland in Mongolia since the beginning of the Common Era34. The diversification within the Turkic languages suggests that several waves of migrations occurred35, and on the basis of the impact of local languages gradual assimilation to local populations were already assumed36. The East Asian migration starting with the Xiongnu complies well with the hypothesis that early Turkic was their major language37. Further migrations of East Asians westwards find a good linguistic correlate in the influence of Mongolian on Turkic and Iranian in the last millennium38. As such, the genomic history of the Eurasian steppe is the story of a gradual transition from Bronze Age pastoralists of western Eurasian ancestry, towards mounted warriors of increased East Asian ancestry – a process that continued well into historical times.
  18. Arnaiz-Villena A, Gomez-Casado E, Martinez-Laso J (August 2002). "Population genetic relationships between Mediterranean populations determined by HLA allele distribution and a historic perspective". Tissue Antigens. 60 (2): 111–21. doi:10.1034/j.1399-0039.2002.600201.x. PMID 12392505.
  19. Khvorykh GV, Mulyar OA, Fedorova L, Khrunin AV, Limborska SA, Fedorov A (2020). "Global Picture of Genetic Relatedness and the Evolution of Humankind". Biology. 9 (11): 392. doi:10.3390/biology9110392. PMC 7696950. PMID 33182715. Due to a historically high number of admixed people and large population sizes, the numbers of shared IBD fragments within the same population in the aforementioned groups are the lowest compared to the rest of the world (for Pathans, their shared number of IBDs among themselves is the record low—8.95; this is followed by Azerbaijanians and Uyghurs, each at 10.8; Uzbeks at 11.1; Iranians at 12.2; and Turks at 12.9). Together, the low number of shared IBDs within the same population and the high values for relative relatedness from multiple DHGR components (Supplementary Table S4) indicate the populations with the strongest admixtures where millions of people from remote populations mixed with each other for hundreds of years. In Europe, such admixed populations include the Moldavians, Greeks, Italians, Hungarians, and Tatars, among others. In the Americas, the highest admixture was detected in the Mexicans from Los Angeles (MXL) and Peruvians (PEL) presented by the 1000 Genomes Project.{{cite journal}}: CS1 maint: multiple names: authors list (link)
  20. Keyser-Tracqui C, Crubézy E, Ludes B (August 2003). "Nuclear and mitochondrial DNA analysis of a 2,000-year-old necropolis in the Egyin Gol Valley of Mongolia". American Journal of Human Genetics. 73 (2): 247–60. doi:10.1086/377005. PMC 1180365. PMID 12858290.
  21. Keyser-Tracqui, Crubézy & Ludes 2003: "After the fusion of the A and B sectors, new graves were dug in the west. These graves correspond to a group of genetically linked individuals, since they belong to a single paternal lineage. Interestingly, this paternal lineage has been, at least in part (6 of 7 STRs), found in a present-day Turkish individual (Henke et al. 2001). Moreover, the mtDNA sequence shared by four of these paternal relatives (from graves 46, 52, 54, and 57) were also found in a Turkish individuals (Comas et al. 1996), suggesting a possible Turkish origin of these ancient specimens. Two other individuals buried in the B sector (graves 61 and 90) were characterized by mtDNA sequences found in Turkish people (Calafell 1996; Richards et al. 2000). These data might reflect the emergence at the end of the necropolis of a Turkish component in the Xiongnu tribe."
  22. Keyser-Tracqui, Crubézy & Ludes 2003: "A majority (89%) of the Xiongnu sequences can beclassified as belonging to an Asian haplogroup (A, B4b, C, D4, D5 or D5a, or F1b) and nearly 11% belong to European haplogroups (U2, U5a1a, and J1)."
  23. Rogers, Leland Liu; Kaestle, Frederika Ann (2022). "Analysis of mitochondrial DNA haplogroup frequencies in the population of the slab burial mortuary culture of Mongolia (ca. 1100–300 BCE )". American Journal of Biological Anthropology. 177 (4): 644–657. doi:10.1002/ajpa.24478. ISSN 2692-7691. S2CID 246508594.
  24. Machulla, H. K.; Batnasan, D.; Steinborn, F.; Uyar, F. A.; Saruhan-Direskeneli, G.; Oguz, F. S.; Carin, M. N.; Dorak, M. T. (2003). "Genetic affinities among Mongol ethnic groups and their relationship to Turks". Tissue Antigens. 61 (4): 292–299. doi:10.1034/j.1399-0039.2003.00043.x. PMID 12753667.
  25. Mergen H, Oner R, Oner C (April 2004). "Mitochondrial DNA sequence variation in the Anatolian Peninsula (Turkey)" (PDF). Journal of Genetics. 83 (1): 39–47. doi:10.1007/bf02715828. PMID 15240908. S2CID 23098652.
  26. Busby GB, Hellenthal G, Montinaro F, Tofanelli S, Bulayeva K, Rudan I; et al. (2015). "The Role of Recent Admixture in Forming the Contemporary West Eurasian Genomic Landscape". Curr Biol. 25 (19): 2518–26. doi:10.1016/j.cub.2015.08.007. PMC 4714572. PMID 26387712.{{cite journal}}: CS1 maint: multiple names: authors list (link)
  27. Kars, M. Ece; Başak, A. Nazlı; Onat, O. Emre; Bilguvar, Kaya; Choi, Jungmin; Itan, Yuval; Çağlar, Caner; Palvadeau, Robin; Casanova, Jean-Laurent; Cooper, David N.; Stenson, Peter D.; Yavuz, Alper; Buluş, Hakan; Günel, Murat; Friedman, Jeffrey M. (2021-09-07). "The genetic structure of the Turkish population reveals high levels of variation and admixture". Proceedings of the National Academy of Sciences of the United States of America. 118 (36): e2026076118. Bibcode:2021PNAS..11826076K. doi:10.1073/pnas.2026076118. ISSN 0027-8424. PMC 8433500. PMID 34426522. Similarly, we detected ∼10% autosomal, 8 to 15% paternal, and ∼8% maternal gene flow from Central Asia.
  28. 1 2 3 4 5 6 7 Kars, M. Ece; Başak, A. Nazlı; Onat, O. Emre; Bilguvar, Kaya; Choi, Jungmin; Itan, Yuval; Çağlar, Caner; Palvadeau, Robin; Casanova, Jean-Laurent; Cooper, David N.; Stenson, Peter D.; Yavuz, Alper; Buluş, Hakan; Günel, Murat; Friedman, Jeffrey M. (2021-09-07). "The genetic structure of the Turkish population reveals high levels of variation and admixture". Proceedings of the National Academy of Sciences. 118 (36): e2026076118. Bibcode:2021PNAS..11826076K. doi:10.1073/pnas.2026076118. ISSN 0027-8424. PMC 8433500. PMID 34426522. Similarly, we detected ∼10% autosomal, 8 to 15% paternal, and ∼8% maternal gene flow from Central Asia. ... This contribution varied for the TR subregions: TR-B, 7.69%; TR-W, 12%; TR-C, 10.1%; TR-N, 10.6%; TR-S, 11.2%; and TR-E, 6.48%.
  29. Y-chromosome distributions among populations in Northwest China identify significant contribution from Central Asian pastoralists and lesser influence of western Eurasians Shou WH, Qiao EF, Wei CY, Dong YL, Tan SJ, Shi H, et al. (May 2010). "Y-chromosome distributions among populations in Northwest China identify significant contribution from Central Asian pastoralists and lesser influence of western Eurasians". Journal of Human Genetics. 55 (5): 314–22. doi:10.1038/jhg.2010.30. PMID 20414255.
  30. Semino O, Magri C, Benuzzi G, Lin AA, Al-Zahery N, Battaglia V, et al. (May 2004). "Origin, diffusion, and differentiation of Y-chromosome haplogroups E and J: inferences on the neolithization of Europe and later migratory events in the Mediterranean area". American Journal of Human Genetics. 74 (5): 1023–34. doi:10.1086/386295. PMC 1181965. PMID 15069642.
  31. Shou WH, Qiao EF, Wei CY, Dong YL, Tan SJ, Shi H, et al. (May 2010). "Y-chromosome distributions among populations in Northwest China identify significant contribution from Central Asian pastoralists and lesser influence of western Eurasians". Journal of Human Genetics. 55 (5): 314–22. doi:10.1038/jhg.2010.30. PMID 20414255.
  32. Myres NM, Rootsi S, Lin AA, Järve M, King RJ, Kutuev I, et al. (January 2011). "A major Y-chromosome haplogroup R1b Holocene era founder effect in Central and Western Europe". European Journal of Human Genetics. 19 (1): 95–101. doi:10.1038/ejhg.2010.146. PMC 3039512. PMID 20736979.
  33. Rootsi S, Myres NM, Lin AA, Järve M, King RJ, Kutuev I, et al. (December 2012). "Distinguishing the co-ancestries of haplogroup G Y-chromosomes in the populations of Europe and the Caucasus". European Journal of Human Genetics. 20 (12): 1275–82. doi:10.1038/ejhg.2012.86. PMC 3499744. PMID 22588667.
  34. Cruciani F, La Fratta R, Torroni A, Underhill PA, Scozzari R (August 2006). "Molecular dissection of the Y chromosome haplogroup E-M78 (E3b1a): a posteriori evaluation of a microsatellite-network-based approach through six new biallelic markers". Human Mutation. 27 (8): 831–2. doi:10.1002/humu.9445. PMID 16835895. S2CID 26886757.
  35. Gokcumen, Ömer; Gultekin, Timur; Alakoc, Yesim Dogan; Tug, Aysim; Gulec, Erksin; Schurr, Theodore G. (2011). "Biological Ancestries, Kinship Connections, and Projected Identities in Four Central Anatolian Settlements: Insights from Culturally Contextualized Genetic Anthropology". American Anthropologist. 113 (1): 125–126. doi:10.1111/j.1548-1433.2010.01310.x. PMID 21560269.
  36. Gokcumen et al. 2011, p. 126:"Given these data, it is possible that these haplogroups may represent the nomadic Turkic groups that immigrated into Anatolia from Central Asia. However, this argument fails to explain the lack of haplogroup L in the population of Kizilyer region, which also claims strong Turkic ancestry. Therefore, even though the Afsars were one of the main tribes historically known to have migrated into Anatolia from Central Asia (Cahen 1968), it is difficult to directly associate haplogroup L with the larger Turkic migration(s). The lack of data from other Afsar groups in Anatolia and elsewhere currently makes it impossible at this time to trace the observed Gocmenkoy L haplotypes back to Central Asia or to any other geographic region."
  37. Comas D, Schmid H, Braeuer S, Flaiz C, Busquets A, Calafell F, et al. (March 2004). "Alu insertion polymorphisms in the Balkans and the origins of the Aromuns". Annals of Human Genetics. 68 (Pt 2): 120–7. doi:10.1046/j.1529-8817.2003.00080.x. PMID 15008791. S2CID 21773796.
  38. 1 2 3 Hodoğlugil U, Mahley RW (March 2012). "Turkish population structure and genetic ancestry reveal relatedness among Eurasian populations". Annals of Human Genetics. 76 (2): 128–41. doi:10.1111/j.1469-1809.2011.00701.x. PMC 4904778. PMID 22332727.
  39. Ottoni C, Ricaut FX, Vanderheyden N, Brucato N, Waelkens M, Decorte R (May 2011). "Mitochondrial analysis of a Byzantine population reveals the differential impact of multiple historical events in South Anatolia". European Journal of Human Genetics. 19 (5): 571–6. doi:10.1038/ejhg.2010.230. PMC 3083616. PMID 21224890.
  40. Comparing maternal genetic variation across two millennia reveals the demographic history of an ancient human population in southwest Turkey Ottoni C, Rasteiro R, Willet R, Claeys J, Talloen P, Van de Vijver K, et al. (February 2016). "Comparing maternal genetic variation across two millennia reveals the demographic history of an ancient human population in southwest Turkey". Royal Society Open Science. 3 (2): 150250. Bibcode:2016RSOS....350250O. doi:10.1098/rsos.150250. PMC 4785964. PMID 26998313.
This article is issued from Wikipedia. The text is licensed under Creative Commons - Attribution - Sharealike. Additional terms may apply for the media files.